图知网
搜索
首页
热门推荐
图片分类
有点心疼艾伦了,追求自由的野鸽儿_哔哩哔哩_bilibili
下载原图
相关图片
一直就觉得艾伦这瞪眼呲牙的表情有一种既视感
这就是你想要的自由吗艾伦#三笠 ##艾伦耶格尔 #进击的巨人 - 抖音
呜呜艾伦
希望巨人早点团灭艾伦三笠早点gg
艾伦所追求的自由到底是什么作者否定轮回竟是谣言解个析顺带辟个谣
呜呜艾伦到底是啥意思? - 知乎
为你推荐
潘迎紫
七龙珠壁纸:超级赛亚人孙悟空
人文科普揭秘人类进化历程地铁上可能会遇到一张智人脸
种植车厘子果树需要注意什么?
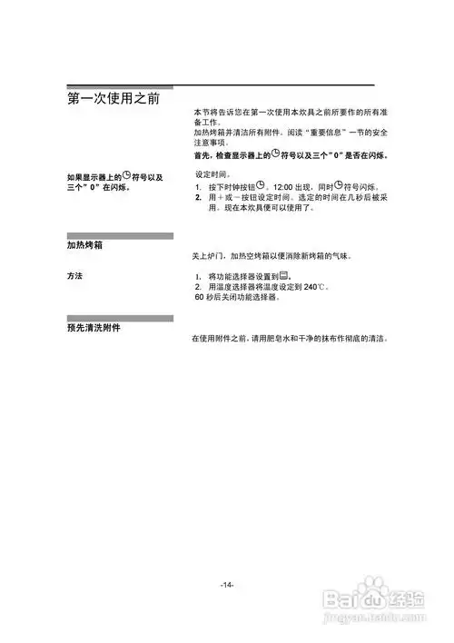
西门子hb230510w烤箱使用说明书:[2]
防身器械用品价格
七龙珠战力排名分析:从龙珠z开始到沙鲁篇结束
马克笔手绘《香港街景》