图知网
搜索
首页
热门推荐
图片分类
配置好之后,点击右下角的【保存】按钮,之后重启app即可查看手机傻哪
下载原图
相关图片
56英寸高刷护眼屏 128gb大存储智慧运存拓展 5g手机
微信中的图片怎么保存到手机相册
苹果手机不能保存百度图片如何解决
抖音评论区的图片怎么保存到手机
在弹出的选择项中选择保存到手机即可.
保存图片的快去方法,vivo手机适合 其他手机未知.因为我用的vivo
为你推荐
涩涩表情包发给怨种对象的瑟瑟表情包
0汽苏打水500ml瓶装整箱家中常备饮品年货饮品 混合口味*4瓶【图片
第13章 水淹七军
只要是假面骑士帝骑哥被问起他是谁的时候,帝骑哥王小明就会回答自己"
别墅设计-乡村房子设计图-农村自建房设计图-轩鼎房屋图纸网
约会大作战:又一波壁纸来啦,精灵们祝大家元旦快乐
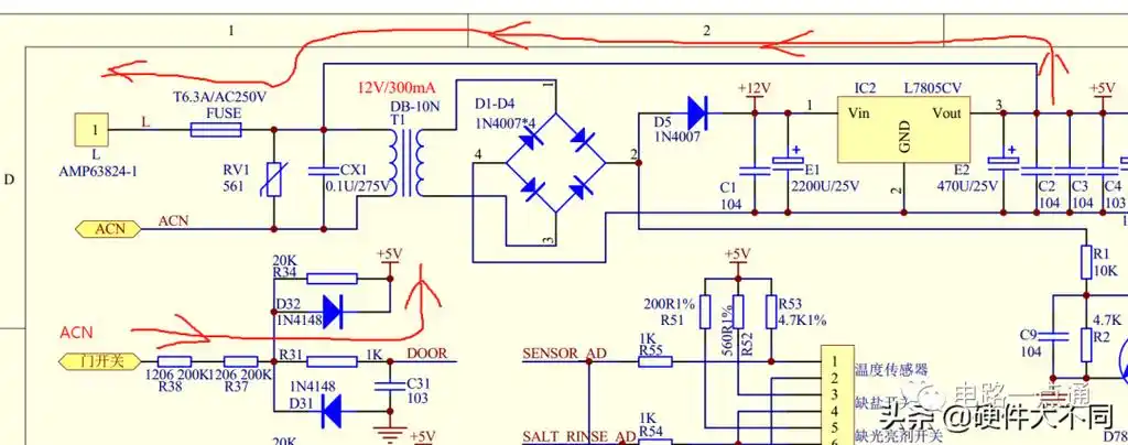
洗碗机电路原理图 低成本洗碗机电路设计方案
供应淋浴房夹胶玻璃 夹胶渐变钢化玻璃 酒店淋浴房隔断玻璃定制