图知网
搜索
首页
热门推荐
图片分类
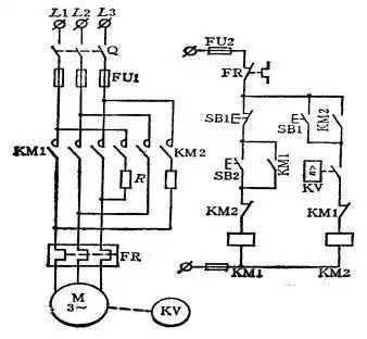
异步电动机反接制动控制接线图
下载原图
相关图片
单向运转电动机的反接制动电路
单向运转反接制动控制电路
电工新手入门之三相异步电动机的制动控制线路
三相异步电动机反接制动控制电路
三相电动机单向启动反接制动控制电路图解
单向运转反接制动电路之二
为你推荐
古风男头
被誉为"古典第一美人"的著名演员李建群,人生定格在了63岁
如何评价张艺兴在《老九门》"二月红"的戏装扮相?
原图欣赏-太平洋摄影部落
深圳 南山 华润深圳湾悦府(二期)租房
庆余年2开机 #庆余年2再相逢版海报 #庆余年2 #张若昀 - 抖音
一家五口头像设计,感受温暖,努力奋斗,莫问前程
恭迎观世音菩萨圣诞辰