图知网
搜索
首页
热门推荐
图片分类
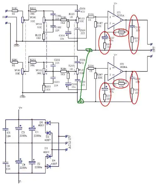
tda2030nbsp;btl功放电路图
下载原图
相关图片
diy一个tda2030a功放器,需要哪些零件,各部分要怎么焊接?
专业功放电路图制作的高保真ocl功放电路
功放板电路图.jpg
tda2030a模块功放板,左右声道分别接喇叭时正常,同时接通时剧烈啸叫
双12v电源,三只lm1875的功放板,能带这个的两个小音箱吗?
tda2030a功放集成电路
为你推荐
北京首都国际机场t3航站楼
天牛怎么画,图片,简笔画-学笔画
大众s档位怎么使用方法自动挡汽车上的s和l挡
卡西欧手表如何调星期调校时间和日期的方法又是什么呢
公共基础知识党史思维导图
你该换头像了七月新款高清精致个性姓氏签名头像带走换上吧
ipad壁纸可爱鸭
[转] 【钩针成品】灿若繁花(一线连简单教程)