图知网
搜索
首页
热门推荐
图片分类
橙橙の动漫情头最原终一赤松枫79
下载原图
相关图片
弹丸论破情头
v3赤松枫
弹丸论破情头 王马小吉/赤松枫
弹丸论破v3赤松枫超高校级的钢琴家的同人插画作品
动漫情头 魔法少女樱 木之本樱 李小狼 弹丸论破 赤松枫 最原终一 最
v3赤松枫
为你推荐
王牌对王牌第六季
郭秋成出演悬疑大剧心灵法医搭档宋轶演绎公正无私局长
跨越潍坊50年的50张珍贵童年照第一张就让人泪目
电视剧惊蛰热播孙艺洲不幸中枪受伤垂危
春天美甲水果硬糖跳色美甲2
暗源-钢骨机甲h03/h04型
住宅小区内地下车库的所有权与使用归属
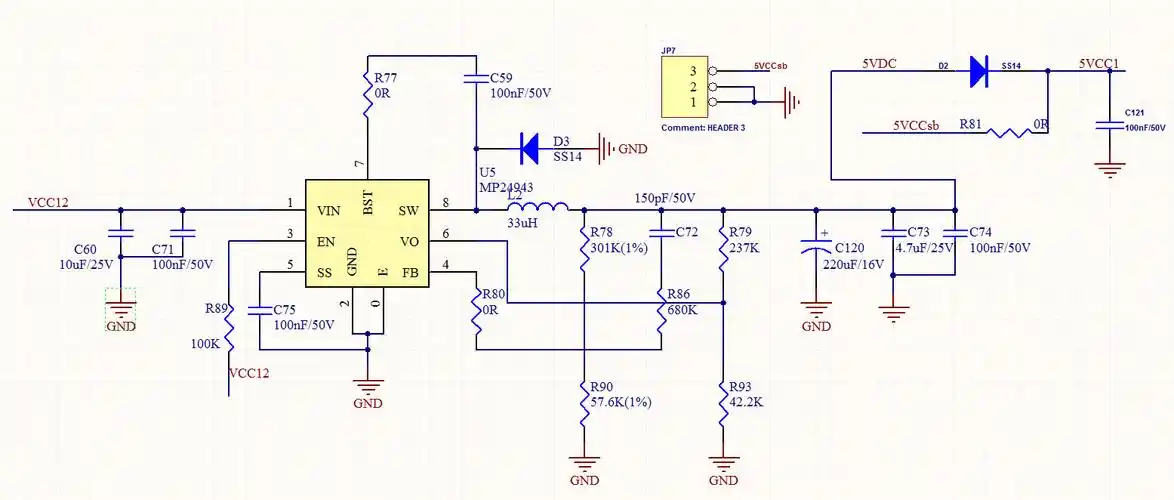
核心芯片为mp24943,输出电源大小为5v,电路原理图如下(输入端不添加