图知网
搜索
首页
热门推荐
图片分类
新版篮球书籍 篮球规则解释篮球裁判书篮球训练书战术指导教学指南
下载原图
相关图片
篮球基本规则
篮球基本规则模板docx3页
中学篮球规则幻灯片
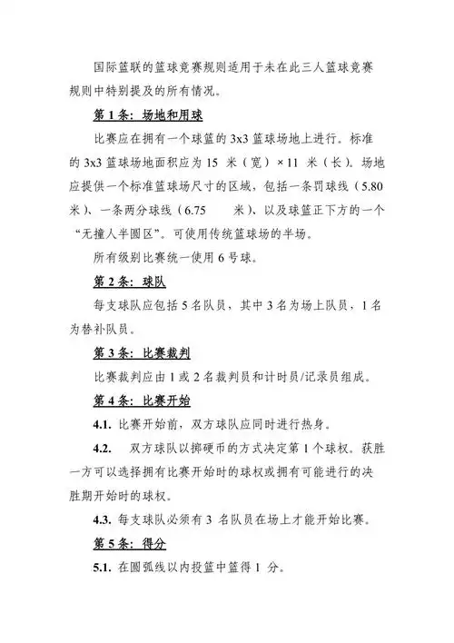
篮球3v3竞赛规则
中学篮球规则幻灯片ppt
《篮球规则》2018年3月22日版
为你推荐
赵丽颖花千骨开播8周年了##赵丽颖花千骨已经开播8周年了
萌芽绿芽发芽生长_不负春光野蛮生长_手机壁纸_励志壁纸750×1334 ui
女人的手捧着月亮.粉红色背景上的月亮和空间抽象艺术拼贴画.
某音代言人有两个,分别是白敬亭和赵丽颖,已经开始预热了,他们以后在
小丑
小青龙2000元纹身图片_腿部新传统纹身图案
蝴蝶图片
type-c数据线配机线面条数据线扁线电子烟充电线蓝牙耳机充电线1a