图知网
搜索
首页
热门推荐
图片分类
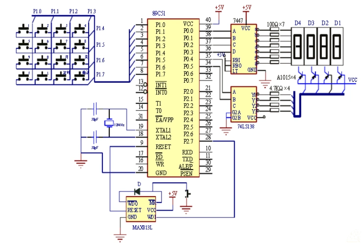
工程科技 能源/化工 基于单片机的led汉字显示屏设计与制作 硬件电路
下载原图
相关图片
电路图(只需要实现功能就可以,不需要别的任何条件,学生,做设计用的
电路板图设计制作综合训练
室内智能照明控制系统电路设计
电路设计
电路的正向设计
交通灯控制逻辑电路设计
为你推荐
华晨宇的腹肌,千玺的腹肌,张新成的腹肌,王一博:男友力满满!
定制彩钢房板房 岩棉防火彩钢房 轻钢集成岩棉板房
宝可梦剑盾齿轮儿图鉴
也学习中国航空公司的logo
我乳头内陷,宝宝把乳头吸成这样了,每次吃奶都会把我疼哭,有谁给我支
友情岁月书法艺术字元素素材下载-正版素材401204408-摄图网
世界空军志英国皇家空军
发疯表情包奢香夫人 小猫唱歌表情包#欢迎取图 #我又来送图