图知网
搜索
首页
热门推荐
图片分类
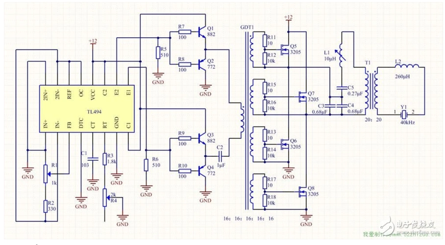
超声波清洗机的驱动加速电路
下载原图
相关图片
新提醒求助超声波清洗机电路板问题
超声波清洗机
一种超声波清洗机电源自动追频电路及其追频方法
一超声波电路图
超声波清洗机线路图
自己动手自制超声波清洗机(配电系统示意图)
为你推荐
卡通比心贴纸免抠元素
新手最简单的钢琴曲(适合初学者的钢琴曲)-诚智百科网
中国相声一百年海报封面图
战争雷霆特殊活动在线人数破12万奖励感谢你们
以后我再装沙发背景墙就装面镜子客厅瞬间放大放亮档次翻倍
哈利波特魔杖周边邓布利多带金属芯魔法杖马尔福赫敏接骨木魔法棒芙蓉
标签大全女生卧室装修效果图欣赏
山姆芝士牛肉卷 长沙山姆超市 芝士牛肉卷 网红食品烤牛肉芝士卷面包