图知网
搜索
首页
热门推荐
图片分类
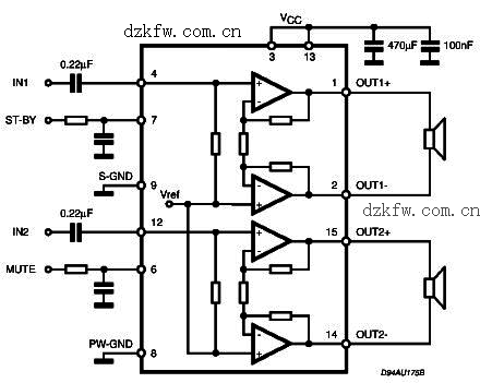
tda1521功放电路图纸原理图
下载原图
相关图片
双声道功放电路图_自制音箱电路策画.doc
功放diy――用tda1521音频功放ic自制高保真有源音箱-其他音频电路图
外围元件最少的2×15w功放电路(tda1521)
拆解2011款丰田花冠cd机,求tda7851及tb2930资料.
tda1554q功放电路图纸原理图
tda2004功放电路图大全
为你推荐
琼瑶的御用导演,为了爱情与原配过了45年,晚年才等到离婚
教师节快到了,一起来画一幅爱心小花送给你亲爱的老师吧,简单好 - 抖
red velvet的裴珠泫irene,是还没出道就靠美貌出圈的sm王牌美貌.
欧豪 电影 少年 剧照
刘亦菲膀大腰圆,穿紧身裤毫不掩饰胖,阿姨身材但气质还是很仙女_牛仔
怎么测肩宽 (怎么测肩宽?
手背纹身手背纹身手稿手背纹身手稿图案8
工笔画步骤分享《红腹锦鸡》 李晓明 《红腹锦鸡》设色步骤 一,红腹