图知网
搜索
首页
热门推荐
图片分类
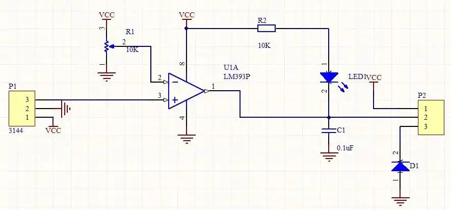
霍尔元件应用电路图
下载原图
相关图片
霍尔传感器测速电路图
霍尔传感器:先需求霍尔传感器电路,环境是在表壳内,当表壳周围出现400
霍尔传感器——转速检测板的设计 我已上传了原理图,现在就是要怎么
霍尔效应式轮速传感器
霍尔传感器电路
利用霍尔传感器芯片设计直流电流检测电路
为你推荐
头像男生冷酷帅 #头像男 #stay - 抖音
老照片还原川岛芳子审判枪决现场行刑后满脸血污难以辨认
胡军李亚鹏韩庚等亮相798助阵张曦摄影展毁
学校不让留刘海怎么办 我们学校只让女生留不过眉毛的刘海,我的是八字
张芷溪
如何让金毛狗狗的饮食更加营养健康?-烟波致爽836的回答-头条问答
苏仙岭是湖南省人民政府首批公布的省级风景名胜区之一.
【文豪野犬/太宰治】黑时宰的致敬