图知网
搜索
首页
热门推荐
图片分类
92描图92二创商业授权请私,临摹请标明并艾特本人】#十二生肖拟人
下载原图
相关图片
简笔画 小老鼠简笔画 超简单动物简笔画小老鼠教程#一学就会 - 兑音
小老鼠简笔画涂色.#早教 #亲子 #母婴 #动画 #育儿 - 抖音
画一只小老鼠.#简笔画 #图文 #一学就会系列 - 抖音
觅元素所有素材为用户免费小老鼠的拟人化简笔画河鼠鼠简笔画可爱小
小老鼠简笔画教程来啦.一学就会的小老鼠简笔画,超级简单,特别 - 抖音
拟人的卡通老鼠简笔画怎么画
为你推荐
苗苗电影《芳华》剧照图片
p>刘维,1986年8月31日出生于辽宁省鞍山市,中国内地歌手,演员,主持人
微笑表情可爱的眼睛.快乐女孩的面孔照片
莲摄影盘子女人坊—紫竹林
活螃蟹怎么存放活得时间长处理及保存最多活几天
【庆余年-小范闲】韩昊霖的小表情太戳我了!
05.如何一步一步制作折叠躺椅
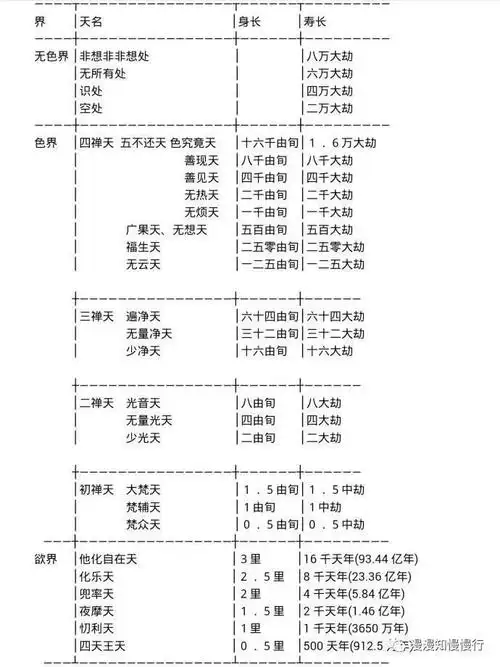
三界二十八天