图知网
搜索
首页
热门推荐
图片分类
钩针挂件大尾巴小狐狸附图解
下载原图
相关图片
钩织小狐狸图解_钩织_r13怎么样_兴趣爱好_手工
棒针提花狐狸动物
小狐狸钩针图解分享
狐狸毛衣图案
小狐狸钩织图解
钩针挂件大尾巴小狐狸02附图解
为你推荐
古风美男图9款美得人迈不开腿的古风美男高清壁纸
一口气看完民国老剧《黄浦倾情》,张智霖早期颜值太帅了!
婚纱礼服真人情侣头像超级好看哦
少年时代邬童
矢量质感立体黑板文具教育背景
宝相花团花传统吉祥纹样 图源见水印
菏泽高铁站设计细节公开
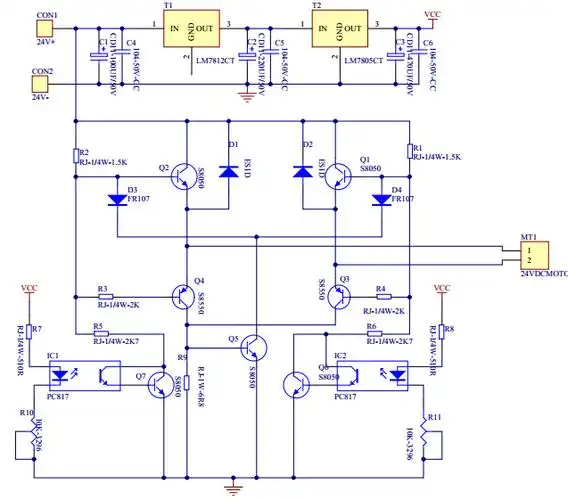
哪位大哥能帮我分析分析这个直流电机调速电路原理