图知网
搜索
首页
热门推荐
图片分类
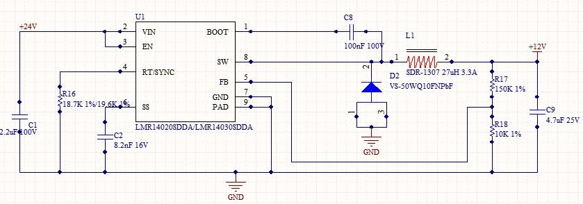
图6 12v-24v升压变换器电路
下载原图
相关图片
设计为24v转12v,空载时输出电压为12.2v.
单片机实用电源电路24v转12v,24v转5v,5v转3.3v
12v转24v升压电路图
电动车转换器电路
无忧文档 所有分类 工程科技 电子/电路 开关电源12v改24v 431 图2
求dc-dc升压开关电源12v-24v的电路
为你推荐
18k金价格是多少钱一克
做贺卡的步骤图片大全,不仅简单还很漂亮 图解>(贺卡制作图片大全
带你解读消防救援队伍新队徽,胸徽!
夜晚湖面上星星和树木的倒影. 游艇码头
你们要的简谱在这啦
包邮富琳特香辣包2克*100小包小调味包 小调料包 辣椒包 调味粉包
现场程昕东发现系列首展的双重意义