图知网
搜索
首页
热门推荐
图片分类
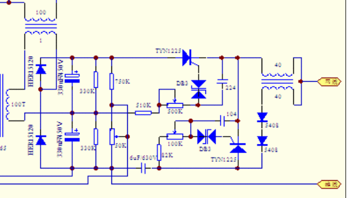
电鱼机后级二倍整流后很灯亮,加了可控硅电感灯二成亮还闪烁不定是
下载原图
相关图片
串双硅后级电路图
简单好用的双硅后级图
可控硅控制电路有什么用?
单硅后级的占空比问题
可控硅电路 (原文件名:000.jpg)
发个简单好用的双硅后级图-电源网
为你推荐
彼岸花古风女生头像
高兴,女青年,家务
自动翻盖的智能垃圾桶,在物联网系统基础上设计的智能垃圾桶以及
挑战画100辆摩托车 川崎h2r(2/100)
【国画天地】周秀珍写意花鸟——十二月花神赏析_象征_吉祥_寓意
粉皮鸡怎么做?
韩国手绘花朵背景艺术设计宽屏壁纸壁纸图片
浪子回家