图知网
搜索
首页
热门推荐
图片分类
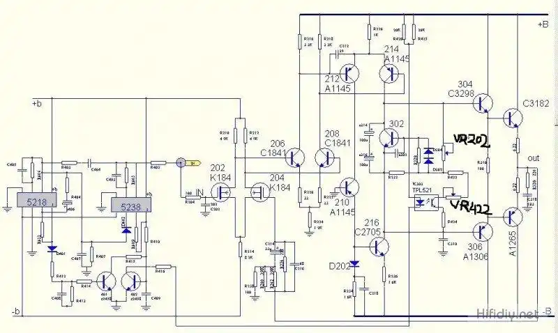
天龙denon pma-390ae功放机电路图
下载原图
相关图片
我仿过天龙的k851功放,听了好几年.
天龙890d的调试请教
天龙pma-780a功放后级电路图
这个功放电路图怎么接电源,ne5532
有用k851做功放的吗我想一起玩但找不到线路
天龙功放图纸denon pma1500ae
为你推荐
壁纸 #二次元 #剑 #男生必看 - 抖音
小拳拳捶胸!《因为遇见你》孙怡邓伦组cp
李佳琦助理旺旺化网红妆,穿旗袍变明艳,化妆师曾爆改大鹏金靖
男士内裤男平角裤冰丝夏季薄款青年超薄透气底裤衩潮流四角裤衩头
拔河大妈经典复刻自己的表情包网友连她自己都无法超越
四川青城山旅游三天多少钱?成都都江堰跟团三日游报价,行程攻略
青年古筝演奏家常静
儿歌两只老虎非洲鼓谱