图知网
搜索
首页
热门推荐
图片分类
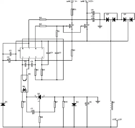
1,从电动车的控制电路原理图来分析,开了电门锁开关,能正常显示,只是
下载原图
相关图片
电动车转换器接线图(一共3张图).电动车转换器接线图(一共3 - 抖音
电动车转换器电路
拆电动车dcdc直流转换器
电动车电路 电动三轮车电路图 电动自行车电路图 电动车充电器电路图
一种电动车专用的dc62dc12v20a转换器
电动车电气原理图
为你推荐
#张真源 跑男##奔跑吧#
手绘 #jisoo #金智秀jisoo #素描头像 #美术生的日常 #艺术
07fyrwxi从咖啡不加糖…转采于2020-09-16 11:00:39易烊千玺男头真人
【范世錡】混剪 当你 by wardrobe of kris fan
才能将一个非常自然的绿色组合出更加千变万化的色彩搭配呢?
blackpink金智妮jennie - 堆糖,美图壁纸兴趣社区
古风男孩_卡通动漫头像_我要个性网
腹肌动漫男._男生头像_我要个性网