图知网
搜索
首页
热门推荐
图片分类
红色娘子军主题曲原唱曲谱
下载原图
相关图片
音乐党史课|她曾许下承诺,这首《红色娘子军军歌》必将长久流传!
红色娘子军(二胡分谱) 歌谱简谱网
红色娘子军连歌 器乐合奏
革命现代京剧主要唱段选集6.红色娘子军简谱 - 简谱歌谱大全
娘子军连歌_简谱_歌谱_曲谱_吉他谱_五线谱
红色娘子军连歌 器乐合奏
为你推荐
何洛洛萧炎##何洛洛斗破苍穹之少年归来
姚云
头像 沙雕搞笑熊猫头头像表情包我要看搞怪又可爱的搞笑美少女战士
这是什么飞蛾有毒吗
河南主题插画"豫见河南" 期末作业要参加米兰设计周,deadline提前
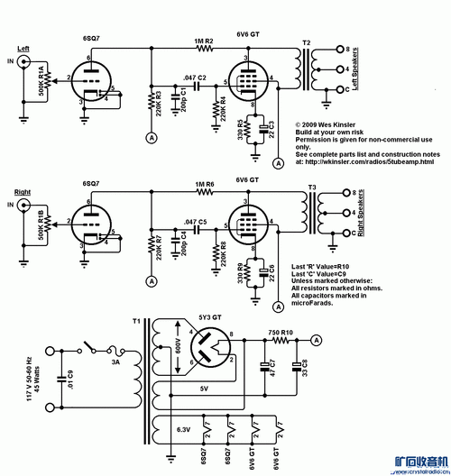
推荐6sq7(6g2p) 6v6 gt (6p6p)电路
98 良医freddie教你英语俚语|弗莱迪海默|freddie highmore
p>图尔西·加巴德(tulsi gabbard,1981年4月12日—),美国前 a target