图知网
搜索
首页
热门推荐
图片分类
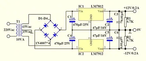
lm7812引脚介绍
下载原图
相关图片
an7812的引脚功能
24v5a用7812三脚降到12v可以吗?求电路图!
三端大功率铁壳7812稳压管接线图
用7812稳压 那电解电容要怎么接.有图片吗?
怎么用一个双电源 两个7812 得到稳压后 正负双12伏 给运放供电?
想用7812(或其他稳压管)把双12v的直流电稳压成双9v,请大家给我个电路
为你推荐
九鱼图荷花聚财5d客厅招财风水钻石画2021新款秀满钻风景砖石贴绣
谷嘉诚"袒胸露肌"不如王星越两条眼线,演员与偶像差距一目了然
史上最全接吻技巧图解
arrow 箭牌小便斗成人挂墙式立式墙排地排壁挂式落地式小便器池男士
爆炸签
成都凉亭定制-仿古六角亭厂家-成都水泥护栏-选泰和茂盛水泥护栏
莫兰迪墙漆硅藻泥脏粉色内墙灰蓝绿色灰墙面漆涂料豆绿h3101白色10l
卡通动画陶瓷马赛克拼图