图知网
搜索
首页
热门推荐
图片分类
新型液晶彩电电源板集成电路ld7575psld7576ancp1271ancp1606strw6252
下载原图
相关图片
ld7575203d61200ancp1271fan7602fan6755
信息与通信 ld7575中文版 控制器与高压启动电路 概述 ld7575是一个
ld7575做100w反激请教保护电路
ld7575做70w反激恒流输出变压器叫的厉害
液晶电视易损集成电路l6599ld7575ld7552
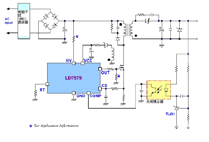
开关电源芯片ld7575资料及应用线路-电子器件知识电路图-电子产品世界
为你推荐
周杰伦花海钢琴谱c调简易版
可爱的小琢壁纸头像女生可爱q版人物
白雪公主怎么画
少女前线js9 泳装皮肤 逆戟之形 动态效果
最近在读《四世同堂》,整理了一个人物关系 《四世同堂》是人民艺术家
林畅模玩儿童玩具史前巨兽帝鳄模型帝王鳄远古生物肌鳄鱼仿真动物
流量不够用啊流量不够用流量不够用而我却不能,因为我欢乐地追剧,刷
可以看这张地图,会对普吉岛 有个大概的印象.