图知网
搜索
首页
热门推荐
图片分类
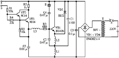
电路图频道 其他行业电路 用时间继电器组成的苗圃自动喷药杀虫控制
下载原图
相关图片
电动喷雾器调速器 12调节开关调位器农用打药机配件调速开关 调速开关
电动喷雾器更换水泵,调速开关和电瓶接线,这几点一定要注意
一种静电喷雾器控制电路的制作方法
雾化器电路图
雾化器方案单片机开发
斯巴鲁xv行驶途中雨刮自动喷水
为你推荐
微信意境情侣头像一男一女一人一张
好看的红玫瑰花图片花朵玫瑰唯美植物玫瑰花红玫瑰红玫瑰花
情侣头像唯美浪漫一对
《博人传》青年篇,鸣人佐助被编剧抛弃,成为配角没有戏份
游戏《绝地求生》中究竟什么武器最强?
山羊图片_山羊高清图片_全景视觉
帅气黑暗系壁纸94大放送
罗秋韵早春写真曝光率性笑容展现真实自我