图知网
搜索
首页
热门推荐
图片分类
80克铜版纸骑士pcw环保再生雪铜纸889mm
下载原图
相关图片
期刊铜版纸
80克铜版纸不干胶空白标 80mm*40mm*2000pcs - 抖音
兴冠80克黄底加粘铜版纸不干胶标签
期刊铜版纸
供应优质80克黄底亚面铜版纸不干胶 镜面不干胶 书写不干.
80*40mm铜版纸
为你推荐
阮经天和明道对比照(盘点这些男明星长相惊人相似看看他们都有谁)
rachelwong做的小花卷详细步骤图
欧文:这是我经历过的最艰难系列赛 所有牺牲都值得|凯里·欧文_新浪
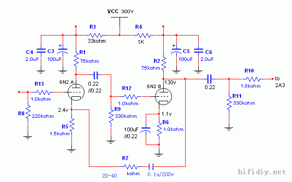
[胆机制作] 在下跪求6n2胆前级图
85年五粮液52度真假辨别方法85年五粮液真假辨别图
送你们一张好运符
消防工程施工工艺
动画直观演示液压千斤顶的工作原理,涨姿势了!