图知网
搜索
首页
热门推荐
图片分类
是之前画的一点盗笔的瓶邪小合集
下载原图
相关图片
橡皮章素材‖盗墓笔记‖文字‖圆形‖瓶邪王道
《盗墓笔记》相关人物原创字_盗墓笔记瓶邪小哥解雨臣胖子吴邪张起灵
共43张 (0)人推荐 图片名称:你还可以输入20字 瓶邪5
ob11瓶邪的爬山日常part1
青铜门再开,瓶邪居然变小了?
共57张 (0)人推荐 图片名称:你还可以输入20字 瓶邪 &
为你推荐
感恩节早安祝福语,愿你心怀感恩!祝您吉祥安康!
香港富豪郭炳江坐拥千亿,60多岁头发已白了,为争家产致兄弟反目
今早,一辆从丹阳开往常州的中巴车在中途翻车!现场情况惨烈
凯vs斑(死门)
做饭表情包##cp##小蓝
郑爽 贝微微
砖墙封闭半圆形宽窗
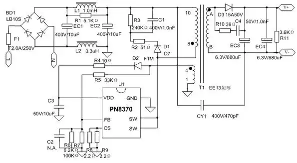
5v 2a充电器电源原理图