图知网
搜索
首页
热门推荐
图片分类
基于picl6c711的燃气灶脉冲点火控制器设计
下载原图
相关图片
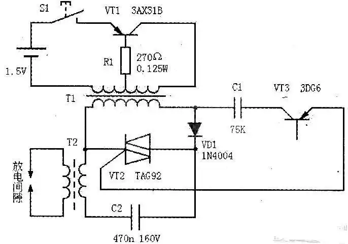
一款煤气灶点火器电路
cn201177289y_一种燃气灶电源和点火器控制电路失效
离子感应式熄火保护燃气灶原理图,pcb图
燃气炉全自动点火器电路设计
项目十一 点火系统及控制电路
国家点火装置-国家点火装置,国家,点火,装置
为你推荐
六载龙腾丨高清美图记录沪苏通大桥成长记
严浩翔贺峻霖耻辱柱舞台
伤心动漫女生头像高清丧气的极度伤感女生动漫头像图片
海南中学大门
中药饮片检验报告(一式三份)-常州泰和国药制品有限公司.doc
vivox7 x6 plus男女用运动跑步时放手机包臂包触屏臂带绑臂手臂套
王者荣耀露娜紫霞仙子cosplay绝美写真高清图片
恐怖迷宫苹果版下载-恐怖迷宫游戏苹果版 v4.0ios版 - 多多软件站