图知网
搜索
首页
热门推荐
图片分类
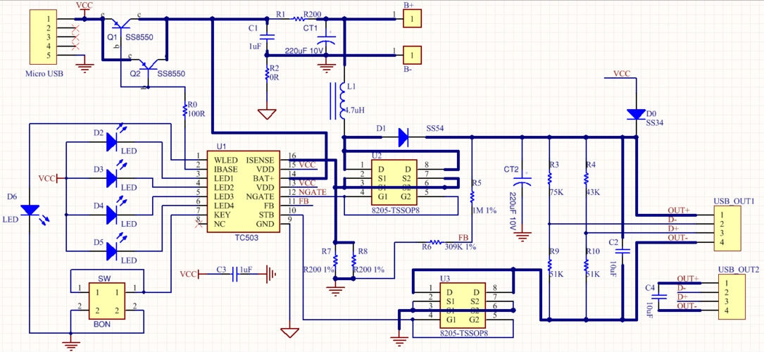
采用atj2097主芯片的mp3-功放电路图-电子产品世界
下载原图
相关图片
以太网芯片w5200电路图
8205s芯片做锂电池保护板的原理图
两节锂电池保护ic芯片电路图如何设计
电源开关芯片ap8012
5(移动电源三合一芯片) 深圳微芯电子集成电路公司开发三合一控制ic
芯片- 热门商品专区
为你推荐
明星头像男生刘昊然
草书冬字
令人心动的offer第2季李晋晔最后一次报价对方律师皱眉
翻开的卡通书简笔画
lols10皇子天赋推荐
最终痴汉电车3游戏
原创黄心颖风波后首次露面不低调穿单扣大衣搭无痕裤还是那么疯狂
朴成训雪国茉莉##tamburins