图知网
搜索
首页
热门推荐
图片分类
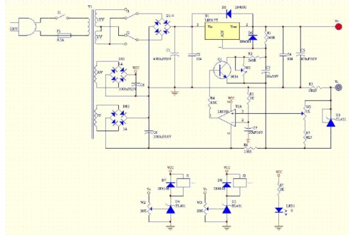
lm317直流可调电源电路原理图
下载原图
相关图片
所有分类 自制可调稳压电源 (图2) 主要元气件参数资料: 尽管lm317
lm317可调电压diy原理图
lm317制作的可调稳压电源电路图
lm317制作的可调稳压电源电路图
无忧文档 所有分类 工程科技 电子/电路 lm317可调稳压直流电源原理图
基于lm317芯片制作正负输出可调稳压电源电路
为你推荐
宁乡经开区优卓乳业复工每天为8000订户送上鲜牛奶
业界人物志hongkongdoll玩偶姐姐究竟有什么样的魅力呢
《党的生日蛋糕》熊晨睿 三(7)班建党百年热烈庆祝建党100周年展览
我们会一起看星星.
最近好多事啊啊啊啊啊都堆在一起我感觉我脑子好乱,冷静冷静冷静!
彩色森林的树简笔画怎么画
吉利汽车携4款智能警务用车亮相北京警博会|博越|智能化_网易订阅
人员考勤表打卡表