图知网
搜索
首页
热门推荐
图片分类
东北大学毕业设计(论文)工作流程图.png
下载原图
相关图片
毕业设计流程图
本科生毕业设计工作流程图doc
毕业论文(设计)流程图
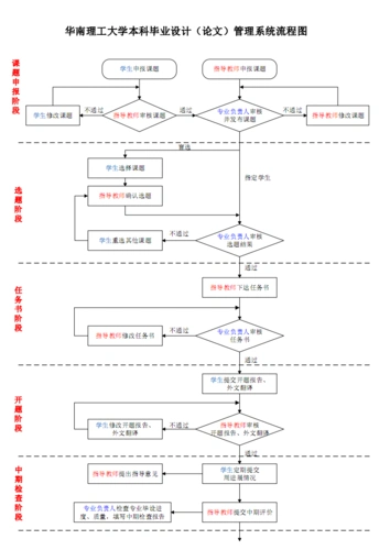
华南理工大学本科毕业设计(论文)管理系统流程图.pdf
教务秘书毕业设计论文系统使用流程图
学毕业设计(论文)系统(盲选)流程概述图
为你推荐
【图】佟大为老婆关悦 三种明媚妆容发型配拒做黄脸婆_明星妆容_美容
办公桌面壁纸分区电脑工作壁纸分区
多人化妆间
姚笛童年旧照曝光
简约可爱平铺聊天壁纸 好可爱啊
震动棒女性性用品自慰器女用av振动棒转珠棒自卫器喷
市十中迎新年"豫"你在一起"龙"乡过大年主题线上绘画活动二(3)班
超凡炸鸡