图知网
搜索
首页
热门推荐
图片分类
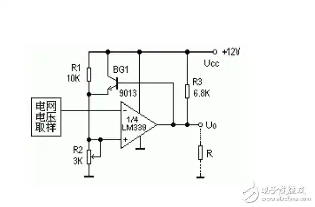
lm339各引脚功能图及管脚电压lm339各引脚功能管脚电压lm|2017-04
下载原图
相关图片
电磁炉lm339引脚功能
追问 追答 你采用简单的lm339和热敏电阻,至多只能构成温度区间检测
lm324lm393和lm339制作的有刷控制器lm393比较器典型电路图大全红外
lm339n二值化芯片.jpg
lm339组成的电磁炉电路(中)-教育视频-搜狐视频
lm339 vcc电压范围宽,单电源为2-36v,双电源电压为±1v-±18v; 典型
为你推荐
女生微信头像甜美可爱
美手控
汤姆猫丧图头像 高清好看的抖音汤姆猫丧图黑白头像
彫安刺青.彫舞通体秀
卫斯理之蓝血人
临床医学概要(第3版/高职药学/配增值)
假面骑士响鬼 #假面骑士响鬼系列 #假面骑士头像 #特摄 #特摄剧
秦陵地宫