图知网
搜索
首页
热门推荐
图片分类
我画数学~20以内退位减法表—惠济区金洼小学一年级实践活动
下载原图
相关图片
20以内退位减法表~排列规律~计算规律~ 【排列规律】: 引导孩子
20以内退位减法表手抄报/有线稿可打印 20以内减法手抄报/20以内数的
20以内退位减法手抄报模板线描稿
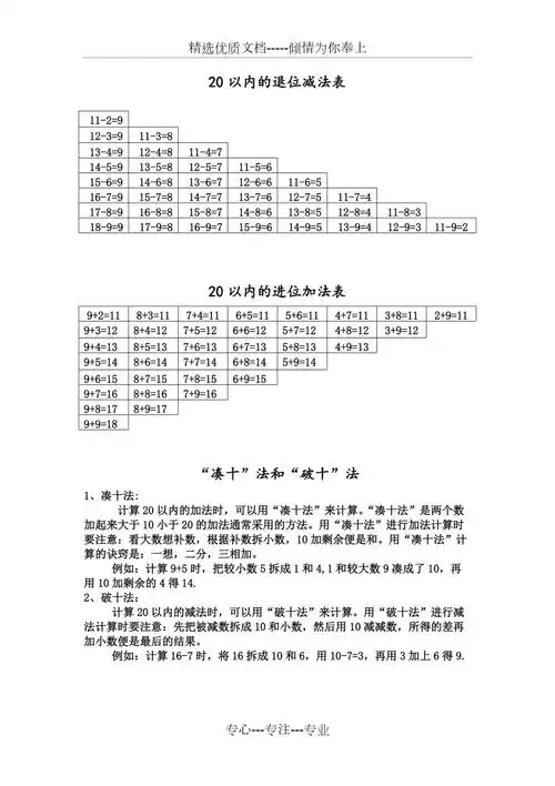
20以内的退位减法表
暑假幼小衔接,一年级上册数学预习,20以内退位减法表和练习题
20以内退位减法表手抄报
为你推荐
红浪漫
今来古往,物是人非,天地里,唯有江山不老.今年元夜时,月与灯依旧.
请随手关门灰色创意大气简约宣传指示牌cdr
绝美冰山风景高清手机壁纸
龙珠,名副其实最强战士,超蓝悟吉塔的确比吉连要强大
花瓶折纸折纸材料三角插手工diy三角插花瓶材料红色爱心花瓶
爆炸图片_高清爆炸图片大全_正版图片素材下载-veer图库
带贴图的棘龙,spinosaurus,帆棘龙,棘背龙恐龙,恐龙时代侏罗纪