图知网
搜索
首页
热门推荐
图片分类
春秋战国时期
下载原图
相关图片
高中历史课件考点02春秋战国时期的政治经济和文化知识.ppt
第一部分中国古代史第一单元先秦第2讲春秋战国时期的政治和经济
春秋战国时期文化ppt课件
【博赞官方】卓卷首届思维导图认证班学习分享no.031——春秋战国
(1)中国传统文化主流思想的演变:①春秋战国时期的百家争鸣;②汉代儒
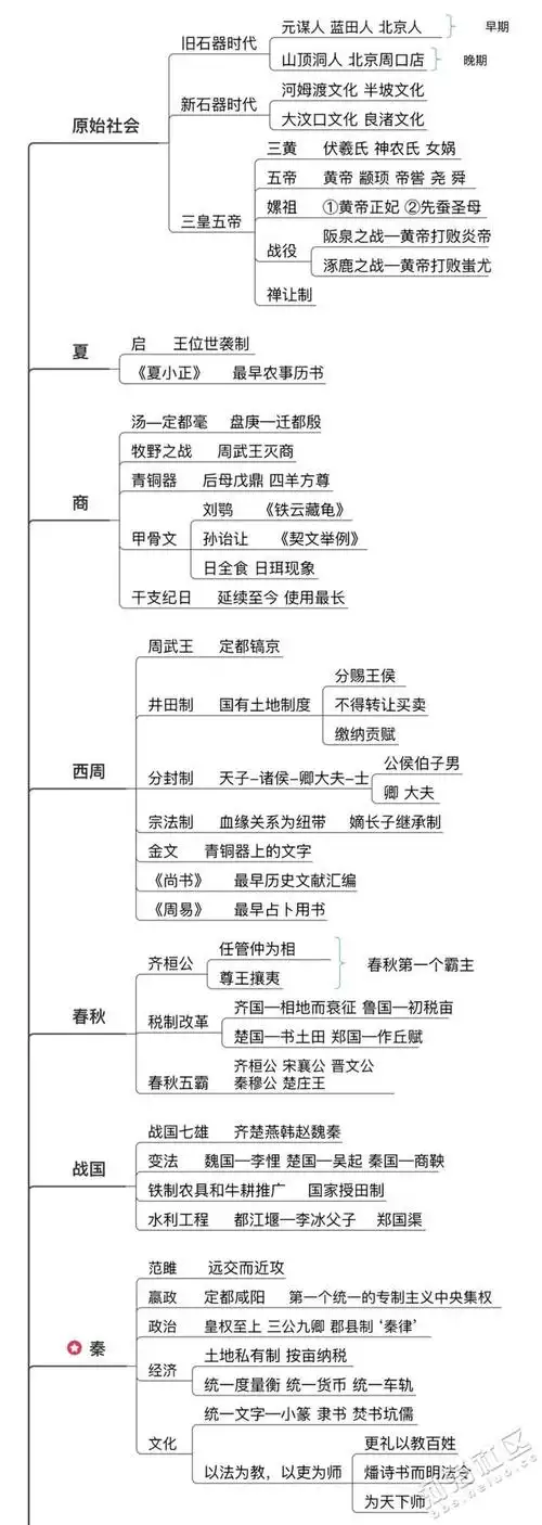
精简版中国古代历史常识思维导图,建议给孩子收藏学习
为你推荐
集体照规规矩矩站着又不符合幼儿园小朋友好动的特点,摆个造型,留下
自截不露脸头像
8025人付款淘宝墨绿色染发膏2022流行色青闷色绿荧光绿孔雀绿粉石绿
清明节寄语
31岁霍尊的结局早就注定了
追仪
眼睛棕色代表什么?
中国航空工业集团公司logo