图知网
搜索
首页
热门推荐
图片分类
六盘水市人民政府门户网站-北盘江大桥
下载原图
相关图片
【桥旅融合新玩法——北盘江大桥】北盘江大桥是目前为止经吉尼斯世界
北盘江特大桥 来自 宏宇 | 天空之城
六盘水市人民政府门户网站-北盘江大桥
"世界超级大桥故事"之杭瑞高速北盘江大桥|贵州省_新浪财经_新浪网
《贵在有理》贵州样板系列一:新时代贵州精神
跨越两省,北盘江雄伟大桥
为你推荐
22咖啡馆看手机等人的少女手绘插画202q版可爱水彩插画时装少女牛仔
elizabeth olsen 伊丽莎白·奥尔森-2017 美女高清壁纸
折纸立体狮子步骤图
《甄嬛传》余答应:赞美和夸奖,有时候是铺满鲜花的陷阱
尤克里里小星星指法图3344114,尤克里里小星星指法图新手_竞价网
活动作品五花肉cplisa和rose这对简直太有爱了⒌
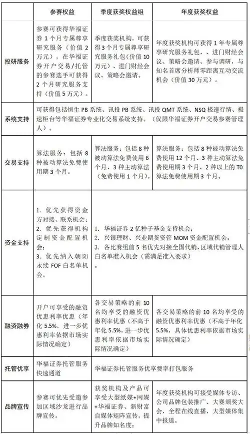
由华福证券,华福证券国家级投资者教育基地主办,兴银理财,兴业期货
南斯拉夫的铁托炮m48式76毫米山地炮