图知网
搜索
首页
热门推荐
图片分类
鬼灭之刃黑死牟超帅卡点漫剪
下载原图
相关图片
感受下上弦一黑死牟的压迫感
鬼灭之刃马达垃的配音就是香黑死牟
【鬼灭之刃】上弦壱黑死牟 狠狠爱了!
上弦鬼逐一显露真容,上弦壹黑死牟登场
十二鬼月上弦之一黑死牟手绘bgm鬼舞辻无惨
上弦之一黑死牟板绘
为你推荐
娱乐圈里40岁才大红大紫的男明星们网友你都认识吗
小字(4)
口琴谱 一剪梅_口琴曲谱_器乐之家
吃烧烤的不二选择二班不二海鲜碳烤
豪华室内地网碰碰车 儿童游乐设备厂家
parta_lets_spell优质公开课课件ppt
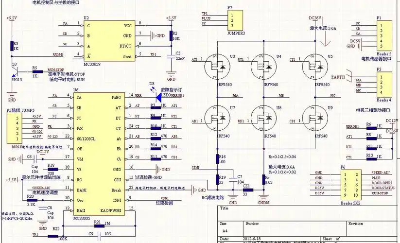
mc33035驱动三相无刷直流电机电路 -应用案例-凯特网
赛文·奥特曼