图知网
搜索
首页
热门推荐
图片分类
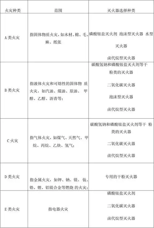
灭火器的种类以及使用方法.
下载原图
相关图片
火灾种类及灭火器选择表
科普灭火器的选型原则
灭火器规格
消防器材之灭火器
互动| 不同类型的火灾怎么选择灭火器?
使用灭火器请牢记这个四字口诀
为你推荐
周冬雨高清写真集
肖战壁纸超话#肖战#xz#日常见肖战#爱意历久弥新,陪伴不惧路遥.
高冷御姐头像 #女生头像 #动漫女头 #ai绘画 #黑色系 - 抖音
白敬亭沸腾之夜舞台##白敬亭极简黑西装
手工折纸模块小盒子的过程非常实用又漂亮收纳盒图解
满 身 大 汉 (沙雕集锦131期) (猫和老鼠手游)
美丽勇敢的陈一嘉现在幸福吗她能走出侯耀文去世的痛苦吗
江苏咪豆音乐节,许巍周笔畅等音乐大咖齐聚南京溧水,嗨翻全场