图知网
搜索
首页
热门推荐
图片分类
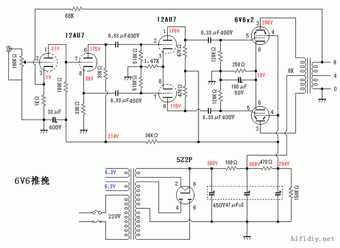
今天朋友给我一张6p6p.推挽pcb板求原理图
下载原图
相关图片
6v6推挽搭棚示意图
捡破烂装胆机打造百姓好声音6p6p推挽
最近做了台6v6gt的推挽出音了
6p3p推挽功率放大器电路
应师傅们高见重新发贴求助diy6p14推挽机失真问题
菜鸟对j版的6p14推挽电路n多不解请大侠指点
为你推荐
#王源流星也为你落下来了巡演舞台##王源客厅狂欢巡演#
diorhautecouture20222023秋生命之树
大鱼海棠 湫 来源见微博水印 侵删
楼层风水五行属性_生肖与楼层风水_18楼层风水
美女gif裙子gif撒花gif开心gif
令人羡慕的浪漫唯美动漫情侣,高清壁纸图片,动漫人物-回车桌面
男士平角内裤
说了再见钢琴谱-周杰伦1