图知网
搜索
首页
热门推荐
图片分类
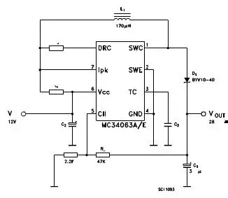
求一个简易5v转12v升压电路
下载原图
相关图片
用原子哥的12v转5v电路原理图做出来的电路不能正常工作
12v转成5v的电路图 用于51单片机电路的 帮忙设计个
用7085设计个直流变压电路图,要求实现12v转5v.
12v降压5v电路图
12v转5v电路图
12v转5v 5v转3.3v电路
为你推荐
83版黄药师去世勾起往日射雕英雄传记忆怀念那个武侠年代
像素画 王一博. 临摹非原创 a4网格本 2mm格子 126×89 #王一博
名侦探柯南只要有你吉他谱
铁甲威虫之骑刃王掉进鸡窝中的凤凰苗纹纹你喜欢吗
因粉丝开撕tf三代时代少年团再发声明倡导理智追星
古风壁纸红衣似火倾国倾城
高中转学申请书范文.doc
伤人最深的永远是这两个字!