图知网
搜索
首页
热门推荐
图片分类
6n3 6p9p电压.jpg
下载原图
相关图片
6p9p功放管单端输出功率比较小只有2.
今天4月1日的节日收获用6p9p制作的650耳机蛋放制作和测试
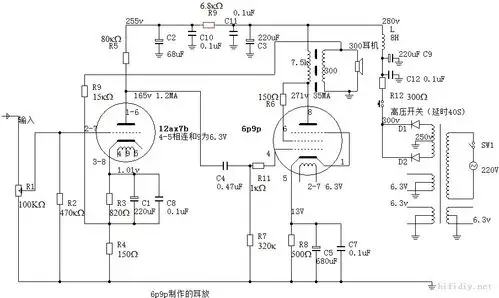
6p9p耳放电路
今天4月1日的节日收获,用6p9p制作的650耳机蛋放,制作和测试
6n9p6p3p单端胆机电路设计与制作
找到一张 "6n9p,6v6gt推300b" 电路图,求各位高手指点
为你推荐
蔡徐坤
abbily生图(abbily成功转换性别长相甜美可人)(6)
你在他乡还好吗_你在他乡还好吗简谱_你在他乡还好吗吉他谱_钢琴谱-查
就冲韩庚说的这些话,他变了!回首巅峰时期自评:习惯听恭维的话
龙拳小子
田馥甄全新单曲悬日mv上线亲自担纲女主角
堆糖,美图壁纸兴趣社区
老北京的四合院"门联"-楹联大全