图知网
搜索
首页
热门推荐
图片分类
中国历史大事年表
下载原图
相关图片
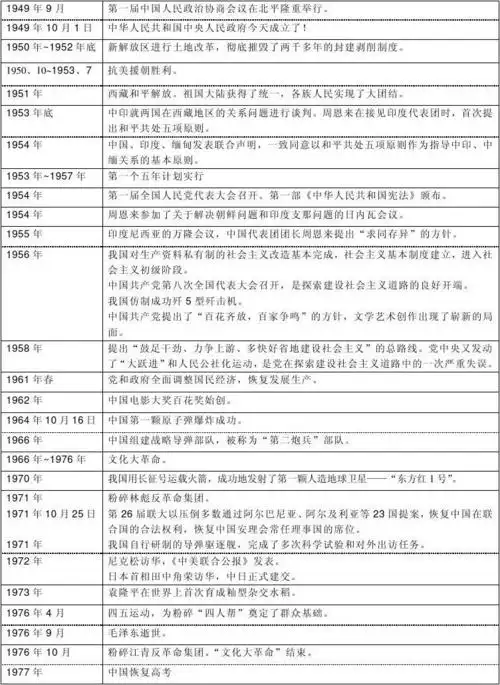
中国历史大事年表(现代部分)
中国现代史大事年表
中国现代史大事年表墙贴历史时间轴思维导图朝代顺序演化挂图初中
"大跃进"运动和人民公社化运动开始 基本完成,社会主义制度在 - 抖音
中国近现代史大事件时间表pdf9页
初二中国近代现代史大事年表.doc
为你推荐
林心如:因出席活动疑没穿内衣,被彻底扯下遮羞布!_网友_霍建华_生活
宣布,为了纪念中国古代数学家祖冲之,将每年的3月14日设为国际数学节
涠洲岛超详细旅游攻略行程指南
100桑蚕丝白色真丝长袖女5f2120401檬24春新款衬衫mm麦商场同款
【sky光遇】有我这样的白鸟你几点回家?
扑克脸一king头像
里约奥运中国女排夺冠
秋款白色燕子领长袖白衬衫上衣女