图知网
搜索
首页
热门推荐
图片分类
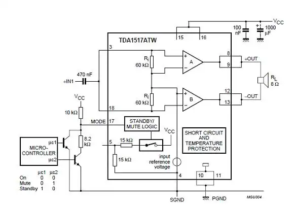
tda1517引脚功能表参数及电路图介绍全文
下载原图
相关图片
tda1517atw
tda1517引脚功能表参数及电路图介绍全文
tda1517引脚功能表_参数及电路图介绍
nxp 公司的tda1517atw是 8w
nxptda1517atw8wbtl音频功率放大方案
tda1517
为你推荐
奋斗加油努力表情包图片素材-奋斗加油努力表情包模板在线设计制作-千
孕育6周的宝宝
电阻图片
讲述的是泰国海军上校与拥有王储头衔的欧洲爱丽丝公主的浪漫虐心故事
叶罗丽:原来罗丽和茉莉气息相同,曼多拉将情感投给茉莉骗金王子
岚烁品牌2024春秋季新款纯棉格子长袖衬衫外套女宽松显瘦时尚百搭衬衣
网上购物
南京绝味龙虾