图知网
搜索
首页
热门推荐
图片分类
360度纸雕图纸
下载原图
相关图片
平面纸雕荷花图纸
360度纸雕图纸
纸雕图纸-贵妇
纸雕图纸-花瓶
简单,铅笔,加上刻刀,仅此而已,但却能雕刻出精确,复杂而优雅的纸雕
对楼教堂 立体卡纸 纸雕 贺卡 图纸 a4
为你推荐
央视新闻联播出现新面孔女主播海霞亮相
【剧团同款】京剧女角花旦戏曲服传统戏装新款装女正旦小姐戏服 大
澳门塔石艺文馆外墙遭涂鸦
新疆政法学院的奖助贷政策是.@草东咖啡馆cx的动态
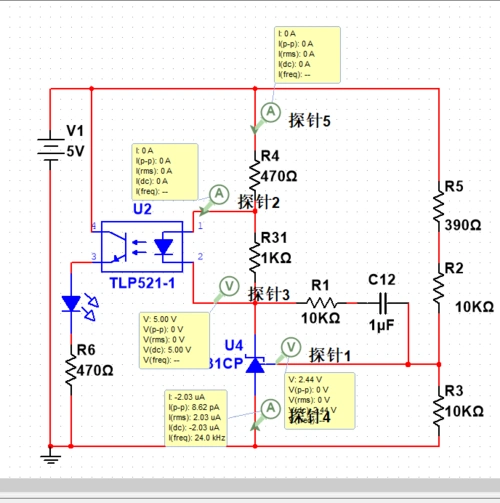
求助multisim仿真tl431电路,导致阴极没有电流,光耦也没有电流
阴历1981年2月25是什么星座
碎片大厦(the shard)
奥运冠军杨倩手绘头像