图知网
搜索
首页
热门推荐
图片分类
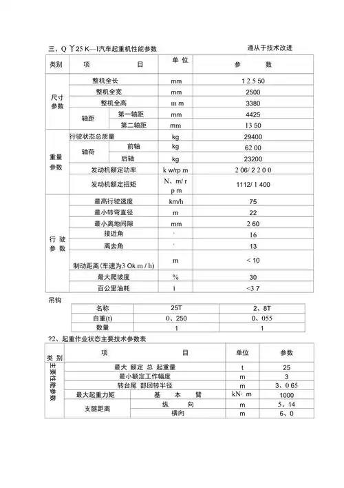
25吨汽车起重机起重性能表
下载原图
相关图片
25k徐工汽车起重机技术参数
25k徐工汽车起重机技术参数
25k-1徐工汽车起重机技术参数_第1页
25k徐工汽车起重机技术参数.doc
25k徐工汽车起重机技术参数分析.pdf 5页
25k1徐工汽车起重机技术参数
为你推荐
霸气又炫酷的龙珠角色,高清壁纸图片,动漫人物-回车桌面
解放军军帽简笔画
紫色延长甲渐变梯形小熊软糖网红风爱心美甲图片
拔萝卜简谱(歌词)-儿歌-谱友好心情999上传1
拇指琴卡林巴|时代少年团《爆米花》简谱 我们间就像电影刚好遇见爆米
cp头像一对动漫二次元
alterswap〕换代反转羊姐战通关!_哔哩哔哩_bilibili
全新步步高视频学习机h2,原价1599,现在便宜出