图知网
搜索
首页
热门推荐
图片分类
中国药品不良反应监测中心属处方药情况说明书(图)
下载原图
相关图片
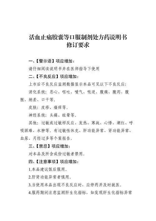
活血止痛胶囊等口服制剂处方药说明书
正天丸处方药说明书2020修订要求
以上4个药品转非处方后,说明书也进行了相应的修订,具体修改后的版本
两处方药修订说明书!
标准处方示范.doc_第1页
22种治疗感冒咳嗽中药处方
为你推荐
中国男篮23分负塞尔维亚,胡明轩赵睿爆发,周琦仅一分12人确定 - 知乎
上海夫妇连续20年结婚纪念日捐款
绿色系手机壁纸 给自己的眼睛放个假__财经头条
松江醉白池
芭蕾舞女孩绘画绘画练习第12张
机械制图,求画斜二轴测图.
[游戏本体]关于电玩女警至臻
桥本环奈瞳孔定制款bollycon琥珀棕天生妈瞳色琥珀色美瞳