图知网
搜索
首页
热门推荐
图片分类
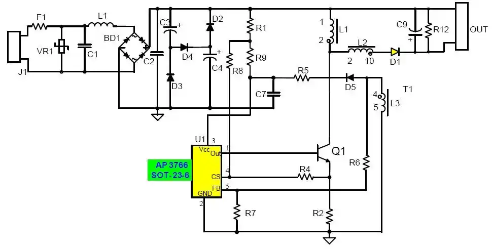
求一自制随身充电路图
下载原图
相关图片
ob2263应用电路图
需要特别注意的是,如果在3脚没有外围电路的情况下用ob2263代换会引起
ob2269cp开关电源pcb电路原理图12v5a60w功率
ob2263,189vac以上输入vds波形异常!
第一次做ob2263开关电源,参数设置不知道是否合适?
现在开机室外机风扇不转什么原因
为你推荐
张芷溪知性写真图片99
按摩尖头螺旋果冻尖形果冻spa果冻多省包邮足浴情趣果冻非食用长
迈阿梅轻机枪是一种班用自动武器,只能进行连发射击,该枪在世界排名中
脚背受伤须从手背输液液体要经过那些静脉血管才能到脚背
佛像剪纸图案大全
普拉格利 硫酸氢氯吡格雷片 75mg*21片 5盒装
302_300gif 动态图 动图
兰博基尼lambo v12 vision gt概念车壁纸图片