图知网
搜索
首页
热门推荐
图片分类
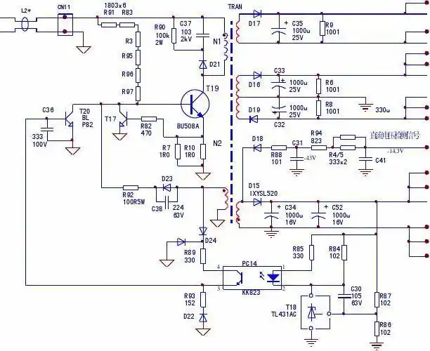
能量供应的角度探讨变频器开关电源电路输出电压低的故障成因
下载原图
相关图片
变频器开关电源电路原理图
台安e310-0.75kw变频器电源/驱动板电路
开关电源电源电路原理图
变频器电路的"电源系统"
变频器维修教程终结篇
变频器开关电源电路图
为你推荐
《神雕侠侣》中,杨过和陆无双,是一对"欢喜冤家".
自动控温控温控压粽子煮锅海南大棕高温高压蒸煮锅全自动粽子煮锅
吃花儿的鹦鹉
【美食分享】草莓酸奶雪糕
简笔画教程|画只可爱的小鹿在手抄报里,给孩子收藏吧!
人物简笔画全身人物简笔画图片大全
2019北门城楼_旅游攻略_门票_地址_游记点评,凤凰旅游景点推荐 - 去
今天的运城市政区图