图知网
搜索
首页
热门推荐
图片分类
这句话说出来也许会很傻很傻,但我还是喜欢用这句话激励自己,人生路上
下载原图
相关图片
人民日报推荐强大内心的9个方法建议永久收藏
借着希望和勇气在人生路上努力前行
人生要有方向的励志图片素材
努力向前走
人生之路是自己走出来的
人生路向前走
为你推荐
男生线稿练习/侧脸
一女子穿着黑色的紧身裤,喝醉酒后趴在地上吐,还做着游泳的动作
黑白个性头像女生气质高冷,伤感女生黑白头像高冷
雨中美景摄影图片桌面壁纸
中国著名工笔画花鸟画家.俞致贞.刘力上精品作品欣赏 - 抖音
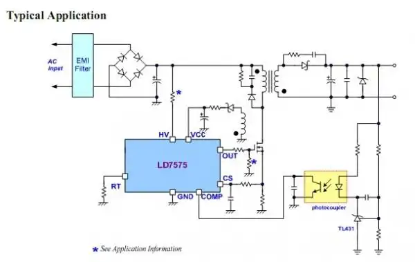
ld7576和ld7575的代换实例
剪纸交通工具自行车
酥脆香芋卷培训