图知网
搜索
首页
热门推荐
图片分类
△降压启动控制线路_挂云帆
下载原图
相关图片
三相异步电动机y-△降压启动的电路图如下图所示,现用三菱plc对其进行
电路图一张 19 2013-06-17 根据《时间继电器控制自耦变压器降压启动
三相异步电动机y-△降压启动控制线路 详解_第5页
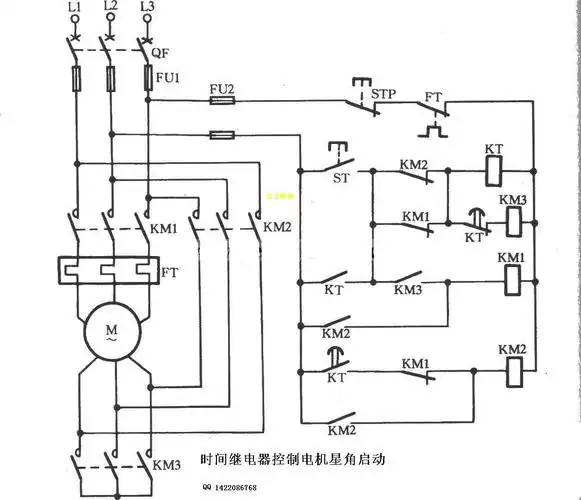
星三角降压启动控制线路
接触器kmi,kmz吸合,电动机接成y形降压启动;kmi,km3吸合,电动机接成
电机星三角降压启动原理电路图分析
为你推荐
2021真人你好表情包你好表情动态图片美女你好打招呼问候
1029可爱小狗小猫颜文字
21条可爱又温柔的小短句
汉服婚服凤冠霞帔古装红色嫁衣古风新娘唐制刺绣中式婚礼明制结婚
dancing with your ghost - 在线试听-传文吉他---集吉他谱,吉他弹唱
向左转弯标志图片交通标志图片交通标志金刚vs哥斯拉简笔画图片卡通
饰演古惑仔 方婷 曾经被乌鸦带去拍照 - 抖音
梁甫行翻译全文 梁甫行古诗文翻译