图知网
搜索
首页
热门推荐
图片分类
0中文版|multisim 14.0 中文版(电路设计软件 电工电路图设计软件)(3)
下载原图
相关图片
编程软件电气设计图纸专用,很好用1,eplan电气工程师设计电路图软件
编码器解码器电路设计四路抢答器及multisim软件仿真
电工仿真模拟接线 电气仿真学习 控制电路设计电气实训教学软件
电路模拟器汉化版软件截图预览_当易网
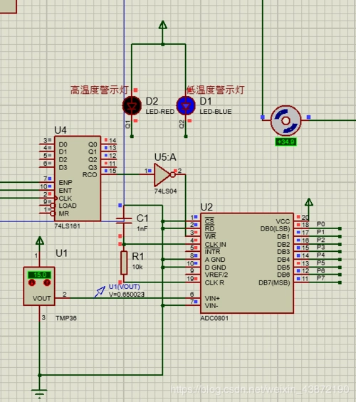
使用proteus软件制作温控风扇电路仿真
电工画图软件eplan,初学者常问的一个问题
为你推荐
粉色,二次元,动漫,唯美,卡通,壁纸粉色系妹子最动人精选二次元动漫
动态头像系列★【新浪微博:高清无水印iphone萌壁纸】
蒲公英的约定 钢琴谱 双手简谱 电子版 独奏 周杰伦 c调 数字谱
黑鸭子组合军港之夜吉他谱
【段艺璇】383036333739 丨段艺璇 "我穿越了"生日公演
简笔画见到老师问声好我和我的老师简笔画幼儿园和老师礼貌问好简笔画
一年级下册数学课件53长度比较沪教版共17张ppt
孔雀剪纸小品底稿4张中国风传统窗花手工刻画图样黑白打印底稿