图知网
搜索
首页
热门推荐
图片分类
如何取得工伤赔偿
下载原图
相关图片
误工费护理费赔偿标准 误工费住院伙食补助费护理费营养费交通费住宿
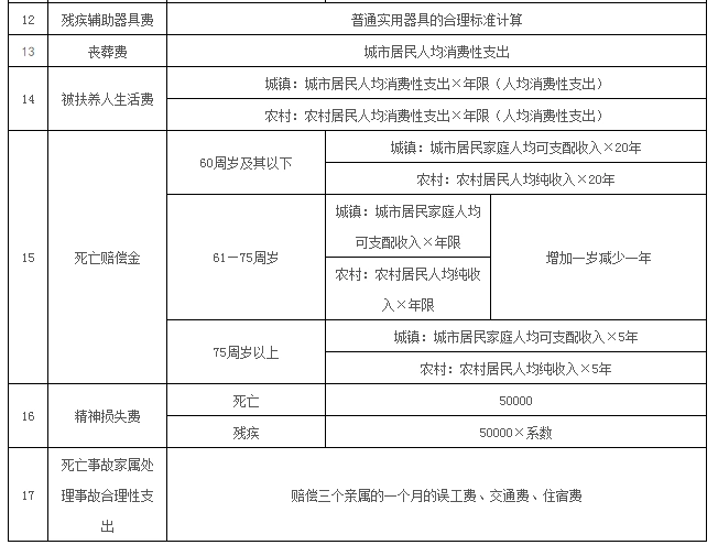
工伤赔偿项目及标准参照表
公证处公证错误赔偿款标准 找法网免费法律咨询
误工费赔偿标准是多少?
工伤赔偿标准计算表
一目了然,2021年最新工伤(包含工亡)赔偿标准
为你推荐
盘点黄渤的精彩搞笑片段,看一次笑一次,不信你不笑
张天爱老公是盛一伦吗二度携手再扮cp
鲫鱼寿司包装设计
三国演义庞统死前为何说诸葛亮蒙骗了刘备
玉米缺磷高清图谱
洛江消防喷淋头厂家合和消防,直立型洒水喷头直立型喷头直立安装在
夏安安安琪儿女神
甘肃省定西市临洮县甘肃彩陶马家窑文化二半山类彩陶