图知网
搜索
首页
热门推荐
图片分类
据北京大学第三医院诊断显示,其症状为膝外伤,双侧;前交叉韧带损伤
下载原图
相关图片
北京大学第三医院2020年4月21日出具的诊断证明书
诊断证明书
诊断证明书
黄仁英的诊断书
医院疾病诊断证明书
医院的诊断证明.当事人家属供图
为你推荐
贵州歌手王羽个人资料 邓光荣和王羽的关系 - 歌词译
我小猪佩奇操你妈-表情图片-斗图表情包-表情包网站
ins风壁纸
你是《新上海滩》中风情万种,善良多情的交际花"方
秦风二少
老虎和狮子简笔画视频
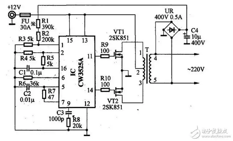
一款常见车载逆变器电路及原理
018托托·伊萨神庙