图知网
搜索
首页
热门推荐
图片分类
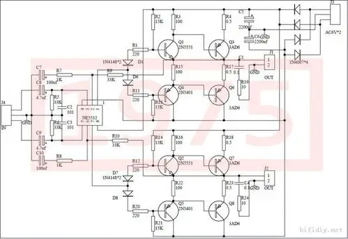
锗管输出功放电路
下载原图
相关图片
锗管小功放
锗管输出功放电路
几十年前手绘锗管高保真功放图纸
无聊又做了个hood jlh1969,锗管的甲类功放
锗管输出功放电路
准备再做3ad6锗管功放
为你推荐
夏天飞机头发型怎么剪男生飞机头发型图片
lv outdoor男士邮差包 m30233黑色 男士斜挎包
多叶芦荟长的发白了是怎么回事
儿童手工折纸杨桃花,简单美丽杨桃花的折法教程
适用三菱翼神改装大包围翼神evo分体前杠 fq前杠gtr前杠varis前杠
孔雀明王
咸丰帝1855年行书七言诗镜心图文
简笔画宇宙飞船儿童画画宇宙太空手绘卡通简笔画(28/100)伟大的宇航员