图知网
搜索
首页
热门推荐
图片分类
led灯电路原理分析
下载原图
相关图片
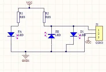
fa发射管 j接收管 d1是发光二极管 电路一接通led就烧了 对管不工作
对于含有大电容的滤波(且没有负载时)的整流桥正负极之间的电压有效值
二极管电路图正负极
产生_电路
led显示屏共阴极电路和共阳极电路
2,电路原理 本项目的电路非常简单,只是一个简单的
为你推荐
原创邓伦27岁生日杨幂和马思纯送祝福一起爆红杨紫没有任何反应
黎族是什么?_大全-幸福起航
杨幂的双马尾造型好有少女感呀,姐姐精致的五官让人心动不已了
小姐姐艺术字
向日葵韩式花束
桌游卡牌箱女密室逃脱大逃杀谁是凶手禁止入内恐怖逃生类游戏
技嘉主板b85m-d2v与b85m-d3h哪个好?
180/100a相当于多少码