图知网
搜索
首页
热门推荐
图片分类
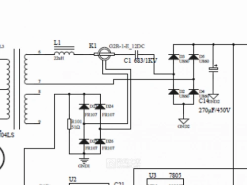
图一 使用12v的逆变器2:我想参照这个电路做个24v转成220v的逆变器
下载原图
相关图片
分享一台24v 2000w电源逆变器带电路图设计原理
拆修24v2000w逆变器绘制电路原理图taijitj2000f
拆修24v2000w逆变器绘制电路原理图taijitj2000f
想做一个逆变器,12伏变220伏的那种,接近工频即可,什么波形的都行.
12v变220v逆变器电路图
50hz逆变器电路图
为你推荐
水彩植物彼岸花手绘插画
唯美意境古风汉服女生头像但愿日子都是清净抬头遇见都是柔情
勤字楷书写法_勤楷书怎么写好看_勤书法图片_词典网
新中式会所设计
哈萨里意大利海螺披萨
清新美女cosplay梦幻西游巫蛮儿图片分享
宝马x7加版让利10万欢迎试乘试驾
【厂家直销】重型推拉门阳台隔断钛镁铝合金宽边框